pymc.Binomial#
- class pymc.Binomial(name, *args, **kwargs)[source]#
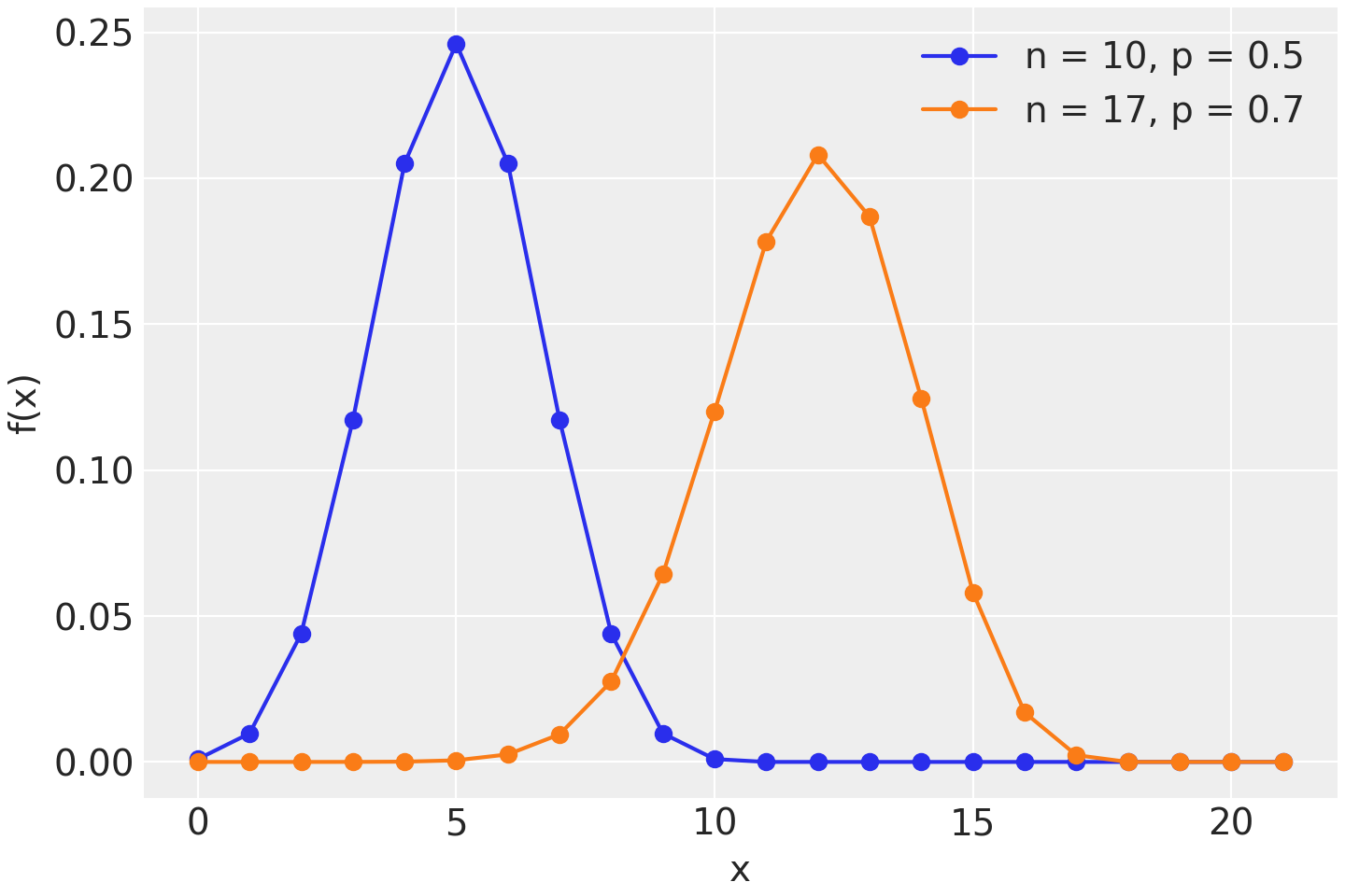
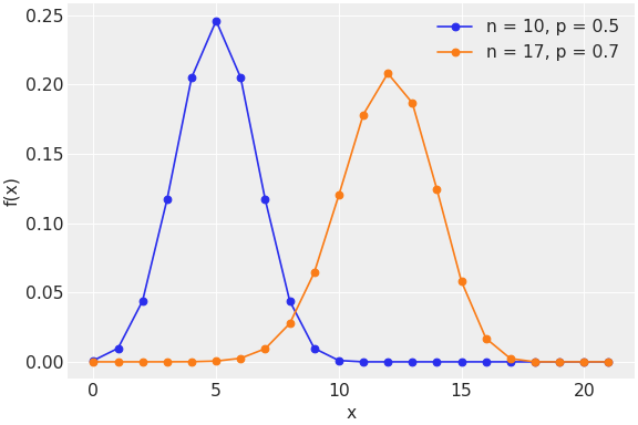
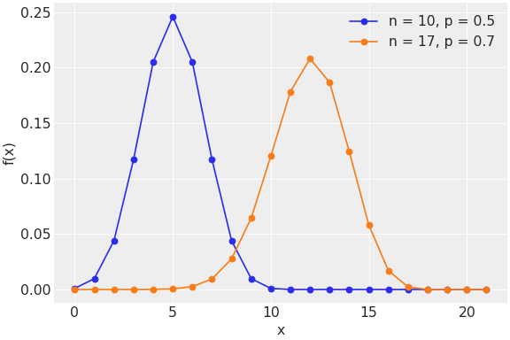
Binomial distribution.
The discrete probability distribution of the number of successes in a sequence of n independent yes/no experiments, each of which yields success with probability p. The pmf of this distribution is
\[f(x \mid n, p) = \binom{n}{x} p^x (1-p)^{n-x}\](
Source code,png,hires.png,pdf)
Support
\(x \in \{0, 1, \ldots, n\}\)
Mean
\(n p\)
Variance
\(n p (1 - p)\)
- Parameters:
- ntensor_like of
int Number of Bernoulli trials (n >= 0).
- ptensor_like of
float Probability of success in each trial (0 < p < 1).
- logit_ptensor_like of
float Alternative log odds for the probability of success.
- ntensor_like of
Methods
Binomial.dist(n[, p, logit_p])Create a tensor variable corresponding to the cls distribution.