pymc.HalfCauchy#
- class pymc.HalfCauchy(name, *args, rng=None, dims=None, initval=None, observed=None, total_size=None, transform=UNSET, default_transform=UNSET, **kwargs)[source]#
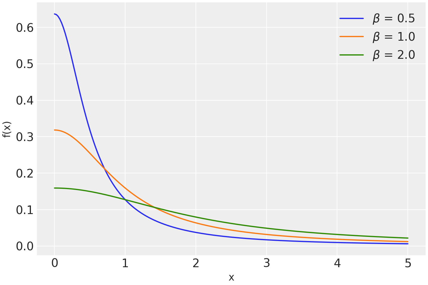
Half-Cauchy distribution.
The pdf of this distribution is
\[f(x \mid \beta) = \frac{2}{\pi \beta [1 + (\frac{x}{\beta})^2]}\](
Source code,png,hires.png,pdf)
Support
\(x \in [0, \infty)\)
Mode
0
Mean
undefined
Variance
undefined
- Parameters:
- betatensor_like of
float Scale parameter (beta > 0).
- betatensor_like of
Methods
HalfCauchy.dist(beta, *args, **kwargs)Create a tensor variable corresponding to the cls distribution.